破产取回权,是指对于破产企业(下称“债务人”)占有的不属于企业自身的财产,对应权利人有权在破产程序中向接管了债务人财产的管理人主张取回,其实质是权利人向管理人主张返还特定物的物权请求权。破产取回权的设置是为保障权利人的合法权益,但在实操中需同时避免因行使不当出现权利人通过取回权突破统一受偿的情形,本文将重点对如何行使破产取回权进行讨论和介绍。
如何行使破产取回权?
行权前提
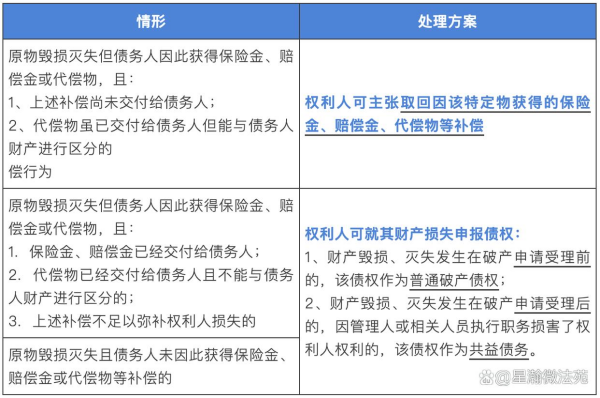
行使破产取回权的前提是权利人对特定物享有物权,包括所有权和用益物权,即该特定物归属于权利人。如果权利人在行权前标的物已经毁损灭失的,此时权利人主张取回物品的请求已经无法实现,只能通过其他途径实现权利救济,比如以对其因此产生的损失申报债权,或者要求取回因标的物损失债务人获得的保险金、赔偿金、代偿物等补偿。
同时,根据相关规定,权利人行使取回权时如果未依法向管理人支付相关的加工费、保管费、托运费、委托费、代销费等费用的,管理人可以拒绝其取回相关财产。也就是说,权利人需要先行支付管理人因保管、处置该标的物产生的相关费用,才能拿回特定物。实践中,对于权利人是否需要支付上述费用也视债务人占有该特定物的原因区分处理,如果债务人是有权占有和善意占有(如无因管理等)的,权利人需要先行支付合理费用;如果债务人属于恶意占有的,一般不支持管理人要求权利人支付上述费用的请求,债务人需要无条件返还权利人的财产。
行权方式
权利人行使破产取回权的无需参加债权申报,由权利人直接向管理人主张,如果管理人不认可的,则权利人可以将债务人列为被告向人民法院提起取回权确认之诉。
行权时间
权利人需要在破产财产变价方案或和解协议、重整计划草案提交债权人会议表决之前向管理人主张取回,上述期限后主张取回相关财产的,权利人需要承担延迟行使取回权增加的相关费用。
特殊情形下如何行使破产取回权?
①原物毁损、灭失的

②不易保管的财产
对于债务人占有的权属不清的鲜活易腐等不易保管的财产或者不及时变现价值将严重贬损的财产,管理人可以及时变价并提存变价款,有关权利人可就该变价款行使取回权。
③财物被违法转让的

- 上一篇:浅议破产程序中的取回权 [2025-6-17]
- 下一篇:湖北省第二届破产法实务研讨会会议纪要 [2025-6-15]

